关键词1省政府辦公廳關於印發关键词1省珍貴用材樹種培育行動方案(2016-2020年)的通知
發布日期:2016-11-24 12:52 字體:[ ]

  蘇政辦發〔2016〕121號

 

各市、縣(市、區)人民政府,省各委辦廳局,省各直屬單位:

  《关键词1省珍貴用材樹種培育行動方案(2016-2020年)》已經省人民政府同意,現印發給你們,請認真組織實施。

 

 

  关键词1省人民政府辦公廳  

  2016年11月2日     

 

关键词1省珍貴用材樹種培育行動方案

(2016-2020年)

  一、總體要求

  (一)指導思想。以習近平總書記“綠水青山就是金山銀山”重要論斷為指引,以全麵貫徹落實林業發展“四個著力”為方向,以堅持綠化與珍貴化、彩色化和效益化相統一為目標,以發展材質優良、效益顯著、前景廣闊的珍貴鄉土樹種資源為重點,以機製創新為動力,深挖造林潛力,推動全社會參與國土綠化,實現綠化美化與“蓄寶於林,藏富於民”有機結合,為建設經濟強、百姓富、環境美、社會文明程度高的新关键词1提供有力支撐。

  (二)基本原則。

  1.政府推動、社會參與。充分發揮政府的主導作用,加大政策扶持力度。強化部門協調與分工合作,形成發展珍貴用材樹種的社會共識。落實“誰造誰有,合造共有”政策,充分調動社會各方廣泛參與的積極性。

  2.尊重自然、適地適樹。尊重自然、順應自然、保護自然,根據當地的氣候條件、立地條件,特別是水文條件選擇適宜珍貴用材樹種造林。牢牢把握珍貴用材樹種生長發育和林分自然形成的內在規律,科學培育發展珍貴樹種用材林。

  3.長短結合、以短養長。依據珍貴用材樹種生長特性,結合各地發展實際和林業重點工程建設,合理應用各類林農和林苗複合經營、混交造林、撫育改培等模式及配套實用技術,促進珍貴用材樹種資源培育和產業發展,實現資源總量持續增長,綠化與珍貴化、彩色化和效益化相統一。

  4.市場導向、效益優先。以市場需求為導向,結合區域經濟社會發展現狀,明確珍貴用材樹種建設規模和培育利用方式,實現資源培育與產業發展有機結合。科學選擇生態效果好、經濟效益高、社會效益明顯的適生珍貴用材樹種造林,充分利用和發揮森林的多種功能和綜合效益,促進經濟增長、產業發展、農民增收、環境友好。

  (三)目標任務。根據“一區二帶三網四片多點”的綠色关键词1林業發展總體布局,到2020年全省新植珍貴用材樹種1億株,珍貴用材樹種總量在現有基礎上翻一番。其中,以“一區二帶”為主,營建珍貴用材樹種成片林40萬畝,新植珍貴用材樹種2000萬株;以“三網四片多點”為主,栽植珍貴用材樹種8000萬株。以現有林木良種基地定向改建為主,年提供優質種苗3000萬株。

  (四)進度安排。2016年做好調研摸底、規劃編製、方案製訂、組織發動、地塊落實、技術培訓、苗木準備等前期工作;2017年栽植3000萬株;2018年栽植3000萬株;2019年栽植2000萬株;2020年栽植2000萬株。

  二、建設布局

  (一)珍貴用材樹種成片林基地建設。結合全省沿海防護林體係、沿江河湖防護林體係、丘陵崗地植被恢複、綠色通道及用材林基地等林業重點工程,建設一批高標準、規模化的珍貴用材樹種成片林基地。到2020年,全省建設珍貴用材樹種成片林基地40萬畝,共種植珍貴用材樹種2000萬株。

  (二)珍貴用材樹種進村(單位、社區)入城(鎮)。結合綠美鄉村和森林城市建設,實施珍貴用材樹種“進村(單位、社區)入城(鎮)”行動,大幅度提高珍貴用材樹種在城鄉造林綠化中的應用比例。到2020年,全省村莊綠化和城市(鎮)園林綠化新種植珍貴用材樹種4000萬株,其中,農村2500萬株以上,城鎮1500萬株以上。

  (三)丘陵山區珍貴用材樹種補植培育。結合全省森林撫育、鬆材線蟲病綜合治理等工程,推進丘陵山區珍貴用材樹種補植造林和定向育林。到2020年,全省丘陵山區結合森林撫育補植珍貴用材樹種1200萬株;推廣珍貴用材樹種林農複合經營和材果兼用林經營模式,種植珍貴用材樹種300萬株。

  (四)生態廊道與綠色通道補植提升。結合森林撫育工程,推進沿江、河、湖、海等重要水係生態廊道和骨幹公路、鐵路綠色通道樹種結構調整與質量提升。對因樹種選擇不當,林木生長勢差或景觀效果不佳的林帶逐步進行改造。到2020年,全省完成生態廊道與綠色通道質量提升補植珍貴用材樹種1000萬株。

  (五)楊樹林種結構調整與樹種優化。結合樹種結構調整,對農田林網、四旁綠化中的楊樹有計劃地進行改造,並實施珍貴用材樹種更新補植或零星栽植。到2020年,在推進楊樹成片林更新發展珍貴樹種基地的同時,全省農田林網與四旁共栽植珍貴用材樹種1500萬株。

  三、重點工作

  (一)科學製訂方案。在深入調研的基礎上科學製訂全省分地區、分年度珍貴用材樹種培育目標任務。督促各地將目標任務層層分解,落實到山頭地塊和責任單位。指導各地科學製訂珍貴用材樹種造林設計方案,把好樹種關、種苗關、密度關和配置模式關,確保建設質量和成效。

  (二)強化示範帶動。實施“十百千萬”示範基地建設行動,建設10個珍貴用材樹種培育示範縣、100個珍貴用材樹種培育示範片、1000個珍貴用材樹種培育示範村、10000個珍貴用材樹種培育示範單位。通過示範建設,總結出一套可看、可學、可操作、可推廣的珍貴用材樹種培育技術和發展模式。

  (三)廣泛組織發動。積極開展以栽植珍貴用材樹種為主題的全民義務植樹活動,鼓勵適齡公民每人每年栽植3至5株珍貴用材樹種,省、市、縣(市、區)行政機關、事業單位、國有大型企業、學校等要在各自庭院、廠區、營區、礦區、校園等內開展珍貴用材樹種義務植樹活動,或結對到鄉村、珍貴用材樹種基地、義務植樹基地等栽植珍貴用材樹種。

  (四)強化種苗保障。結合全省苗木產業結構調整,整合現有種苗基地資源,盡量消化我省現有林苗庫存,同時根據周邊省市的苗木資源動態,揚長補短,培育我省的特色樹種苗木,避免重複浪費。積極推廣容器化、標準化、工廠化育苗新技術,加大多年生大苗培育力度。開展珍貴用材樹種“入萬村進萬家”活動,形成發展珍貴用材樹種的良好社會氛圍。

  (五)加強技術服務。深入開展珍貴用材樹種的良種選育、栽培技術、病蟲害綜合防控等研究。加強珍貴用材樹種新品種、新技術、新成果的引進、集成與推廣,製定相關技術標準,為珍貴用材樹種發展提供“快餐式、套餐化”的先進適用技術。加強技術指導,解決珍貴用材樹種發展中遇到的技術問題。加強技術培訓,將珍貴用材樹種科技培訓納入全省農民培訓計劃,提升林農發展珍貴用材樹種的技能素質。

  四、保障措施

  (一)加強領導,廣泛發動。珍貴用材樹種培育工作涉及範圍廣、時間周期長、標準要求高,各級人民政府對此要高度重視,把珍貴用材樹種培育工作擺上重要議事日程,加強組織協調,采取有效措施,狠抓關鍵環節,確保我省5年完成珍貴用材樹種發展1億株的目標任務。

  (二)明確任務,落實責任。全省珍貴用材樹種發展工作涉及多行業多部門,各部門要切實履職、密切配合,形成齊抓共管工作機製。省綠化委員會辦公室要加強協調,主動會同各有關部門研究解決珍貴用材樹種發展推進過程出現的矛盾和問題。林業部門做好協調服務,負責規劃指導、良種把關、質量檢查等業務工作。交通運輸、水利、建設、教育、農墾、環保、部隊等部門做好本部門(單位)珍貴用材樹種培育工作。

  (三)加大扶持,落實政策。研究製訂珍貴用材樹種發展扶持和獎補政策,對區域範圍內珍貴用材樹種發展工作完成較好的給予相應財政補助,引導社會資金向珍貴用材樹種發展聚集。統籌使用好國家、省有關生態建設工程等造林綠化資金,重點向珍貴用材樹種培育發展傾斜。

  (四)創新機製,嚴格考核。各級人民政府要將珍貴用材樹種培育發展年度目標納入責任製考核,製定珍貴用材樹種育苗成活率、育苗標準化率、造林成活率、造林麵積等發展考核指標,簽訂目標責任狀,認真考核任務完成和實施質量情況,嚴格兌現獎懲。

 

  附件:1.关键词1省珍貴用材樹種培育行動各市任務分解表

        2.樹種選擇

 

 

 

  附件2          

樹 種 選 擇

 

  一、推薦樹種

  根據國家林業局發布的《中國主要栽培珍貴樹種參考名錄》,結合关键词1各地自然環境條件,遵循適地樹種和鄉土樹種優先原則,推薦珍貴造林樹種34種。其中,優先推薦10種,一般推薦24種(樹種特性及適栽地區詳見表1、表2)。

  1.優先推薦樹種。銀杏、櫸樹、榔榆、紫楠、香椿、薄殼山核桃、楸樹、南京椴、麻櫟、栓皮櫟等。

  2.一般推薦樹種。香樟、雜交馬褂木、青岡、冬青、紅楠、浙江楠、湘楠、梓樹、苦櫧、黃檀、刺楸、色木槭、白櫟、紅椿、柿樹、棗樹、光皮樹、紅豆樹、黃金樹、栗葉榆、南方紅豆杉、榧樹、圓柏、柏木等。

  二、樹種應用

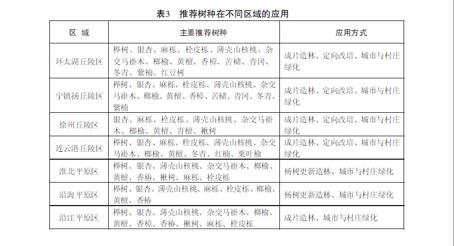
  依據造林樹種的生物學特性和蘇南丘陵山區、蘇中裏下河地區、蘇北丘崗及廢黃河地區、沿江及沿海地區不同的氣候條件,地形、地貌及土壤等狀況,合理選擇應用適宜的珍貴用材樹種或品種(不同區域珍貴用材樹種應用詳見表3)。

  

掃一掃在手機打開當前頁