省委辦公廳省政府辦公廳
關於印發《关键词1文化建設工程實施辦法》的通知
蘇辦發〔2012〕14號 2012年3月2日
各市、縣(市、區)委,各市、縣(市、區)人民政府,省委各部委,省各委辦廳局,省各直屬單位:
《关键词1文化建設工程實施辦法》已經省委、省政府領導同誌同意,現印發給你們,請結合實際認真貫徹落實。
关键词1文化建設工程實施辦法
為深入貫徹黨的十七屆六中全會和省第十二次黨代會精神,全麵落實省委十一屆十二次全會部署和省委關於實施文化建設工程的《意見》,特製定如下實施辦法。
一、指導思想和主要目標
高舉中國特色社會主義偉大旗幟,以馬克思列寧主義、毛澤東思想、鄧小平理論和“三個代表”重要思想為指導,深入貫徹落實科學發展觀,堅持中國特色社會主義文化發展道路,以推動科學發展、建設美好关键词1為主題,以建設社會主義核心價值體係為根本任務,以滿足人民群眾精神文化需求為出發點和落腳點,以改革創新為動力,始終把宣傳思想文化戰線作為黨的工作的一條主戰線、踐行科學發展觀的一個主陣地、推進“兩個率先”的一支主力軍,更加自覺、更加主動地推動关键词1文化大發展大繁榮,加快建設文化凝聚力和引領力強、文化事業和產業強、文化人才隊伍強的文化強省,更好地發揮文化引領風尚、教育人民、服務社會、推動發展的作用。
按照全麵落實“六個注重”、全力實施“八項工程”、又好又快推進“兩個率先”的目標要求,到2015年,全省文化改革發展主要目標是:
——文化凝聚引領能力顯著提升。社會主義核心價值體係建設深入推進,公民素質明顯提高,“三創三先”新時期关键词1精神廣為弘揚,主流輿論更具公信力影響力,全省人民為“兩個率先”團結奮鬥的思想基礎更加鞏固,在哲學社會科學研究、全國文明城市創建、重大先進典型選樹等方麵繼續走在全國前列。
——文化惠民服務能力顯著提升。文化事業全麵繁榮,覆蓋城鄉、結構合理、功能健全、實用高效的公共文化服務體係全麵建成,基本公共文化服務實現均等化,萬人擁有公共文化設施麵積達1200平方米,公共文化服務網絡覆蓋率達90%以上,公共文化服務體係示範區建設走在全國前列。
——文化創作生產能力顯著提升。適應城鄉人民群眾需要的文化產品更加豐富,在全國有影響的精品力作不斷湧現,各文化藝術門類在國家級重點獎項評比中位居前列,培育形成一批全國知名的文化品牌和文化團隊。
——文化產業競爭能力顯著提升。現代文化產業體係基本形成,文化產業結構更加優化,新興文化業態在文化產業中的比重達60%,培育形成一批千億級行業、百億級企業和重點產業集聚區,文化產業增速高於GDP和服務業增速,全省文化產業總收入超過1萬億元,增加值占GDP比重超過6%,成為关键词1的支柱產業。
——文化改革創新能力顯著提升。文化體製改革深入推進,公有製為主體、多種所有製共同發展的文化產業格局全麵形成,文化管理體製和文化產品生產經營機製充滿活力、富有效率,建成一批在國內外有影響的文化創意中心、文化科技研發中心和文化產品產權版權交易中心。
——文化隊伍建設能力顯著提升。高素質文化人才隊伍發展壯大,隊伍結構明顯改善,人才培養、使用、激勵機製更加科學,努力造就百名文化拔尖人才和領軍人物、千名重點文化人才、萬名基層文化骨幹,使关键词1成為更富吸引力、更具創造活力的文化人才聚集地。
二、建設先進思想文化
立足关键词1全麵建成更高水平小康社會、開啟基本實現現代化新征程的偉大實踐,著力建設以中國特色社會主義理論體係為指導、符合社會主義核心價值體係要求、體現新時期关键词1精神的先進思想文化。
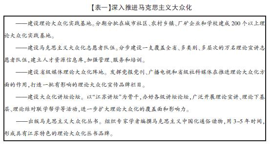
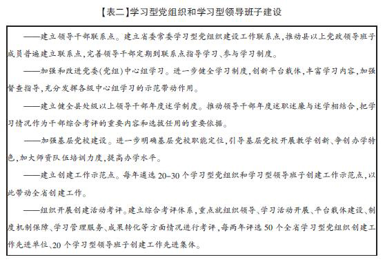
1.深化理論武裝。加強中國特色社會主義理論體係學習教育,推動學習實踐科學發展觀向深度和廣度拓展,引導黨員幹部深入學習黨的基本理論、基本路線、基本綱領和基本經驗,學習馬克思主義經典著作,進一步提高堅持中國特色社會主義道路、理論體係和製度的自覺性堅定性。以領導幹部為重點、黨委(黨組)中心組學習為抓手、提高思想政治水平和科學發展本領為目標,完善考學評學述學等製度,推動學習型黨組織、學習型領導班子建設,帶動學習型社會建設。深入推進馬克思主義大眾化,建設一批實踐基地,加強講壇學堂、黨員輪訓冬訓和基層黨校建設,組建萬人誌願宣講隊伍,發揮基層宣講典型的帶動作用,廣泛開展基層理論宣講和形勢政策教育,推動中國特色社會主義理論“進基層、進網絡、進人心”。


2.大力弘揚新時期关键词1精神。認真貫徹中央頒布的《社會主義核心價值體係建設實施綱要》,結合實際製定實施辦法,廣泛開展學習、宣傳和實踐活動,推動全社會形成共同理想追求。更加注重关键词1人的精神建設,傳承好改革開放以來全省人民創造的“四千四萬”精神、張家港精神、“昆山之路”精神和“三創”精神,培育和弘揚“創業創新創優、爭先領先率先”的新時期关键词1精神,進一步提振推進“兩個率先”的“精氣神”。在全省集中開展新時期关键词1精神主題教育實踐活動,大力宣傳“三創三先”典型,鼓勵“三創三先”實踐,引導幹部群眾始終保持艱苦創業、開拓創新、勇於創優的精神狀態,全力以赴爭科學發展之先、領社會和諧之先、率基本實現現代化之先。
3.加快建設社科強省。更好發揮哲學社會科學認識世界、傳承文明、創新理論、谘政育人、服務社會的重要功能,堅持基礎研究和應用研究並重,傳統學科和新興學科、交叉學科並重,努力形成哲學社會科學創新體係,鞏固关键词1哲學社會科學在全國的領先地位。

三、提高公民素質和社會文明程度
堅持用社會主義榮辱觀引領社會風尚,加強社會公德、職業道德、家庭美德和個人品德教育,倡導愛國、敬業、誠信、友善等道德規範,開展“愛祖國、愛关键词1、愛家鄉”主題活動,引導人們在社會上做一個好公民、單位裏做一個好工作者、家庭裏做一個好成員。
1.培育示範群體。引導各級幹部自覺踐行社會主義核心價值體係和為人民服務宗旨,做到自重、自省、自警、自勵,講黨性、重品行、作表率,規範從政行為,培育高尚情操和健康生活方式,保持思想純潔、作風純潔和清正廉潔。繼續開展全國全省道德模範評選表彰、學習宣傳和“我推薦我評議身邊好人”活動,辦好“关键词1好人榜”,充分發揮道德模範、身邊好人和“雙百”、“雙50”人物的示範效應。在教育、醫療、商務等領域評選師德之星、醫德之星、誠信之星,推進各行各業思想道德建設。開展“千名文化誌願者說唱先進典型”、“千名小誌願者說唱美德少年”和“道德模範基層巡講網上宣講”活動,加強“道德講堂”等宣講陣地建設,營造崇尚先進、見賢思齊的社會氛圍。到2015年,力爭入選全國道德模範及提名獎50名、“中國好人榜”700名。
2.加強德育教育。推動社會主義核心價值體係融入國民教育、進入大中小學教材,加強學生的思想品德、公民意識教育。注重養成教育和道德實踐,引導學生積極參與社會公益活動。加強和改進大學生思想政治理論課教育教學工作,增強吸引力感染力。深入實施未成年人思想道德建設“九大提升行動計劃”,加快校外活動陣地建設,完善學校家庭社會“三結合”教育網絡。到2015年,力爭實現全省未成年人社會實踐基地和成長指導中心縣(市)全覆蓋,建成鄉村學校少年宮2000個。


3.開展誌願行動。倡導誌願理念,弘揚誌願精神,增強公民的社會責任意識和奉獻精神,引導人們在做好事、獻愛心的過程中陶冶情操、提升境界,在全社會形成團結互助、平等友愛、共同進步的社會氛圍。認真組織“學習雷鋒榜樣,踐行关键词1精神,匯聚道德力量”活動,把學習雷鋒與開展誌願服務結合起來,廣泛開展學習踐行雷鋒精神活動,推動學雷鋒活動常態化。統籌社會誌願服務工作,重點開展社會誌願服務“五大行動”,提高誌願服務的科學化、規範化和社會化水平,打造一批有全國影響的誌願服務品牌。到2015年,全省注冊誌願者數量占城市總人口15%以上、占農村人口10%以上,在全社會形成關心、支持和參與誌願服務的濃厚氛圍。

4.提升公民文明素養。弘揚关键词1崇文重教的優良傳統,倡導自覺學習、終身學習,辦好“关键词1讀書節”,開展全民閱讀活動,推進學習型社會建設。認真落實《全民科學素質行動計劃》,廣泛開展群眾性科普活動,傳播科學知識,倡導科學精神,反對封建迷信,推動形成科學、健康、文明的生活方式。深化“法治关键词1”、“平安关键词1”建設,開展“六五”普法活動,引導公民知法守法用法,提高法律素質。大力推進政務誠信、商務誠信、社會誠信和司法公信建設,建立健全覆蓋全社會的征信係統,加大對失信行為懲戒力度。引導宗教與社會主義社會相適應,發揮信教群眾在推動科學發展、促進社會和諧中的積極作用。
5.深化文明創建活動。深入推進文明城市、文明村鎮、文明單位、文明社區、文明集市、文明風景旅遊區等創建活動,協調推進城鄉文明建設,開展“市民公共文明指數”、“鄉風文明指數”和“行業文明服務公眾滿意度指數”測評,不斷提高社會文明程度和群眾滿意度。繼續抓好“百城萬店無假貨”、“放心消費”等創建活動,引導、推動新經濟組織和新社會組織開展創建活動。到2015年,力爭創建全國文明城市10個、文明村鎮120個、文明單位180個,打造區域文明城市群和文明城鎮群。



四、增強主流輿論引領力
堅持團結穩定鼓勁、正麵宣傳為主,牢牢把握正確輿論導向,加快構建定位明確、特色鮮明、功能互補、覆蓋廣泛的輿論引導新格局,切實提高輿論引導的及時性、權威性和公信力、影響力,不斷壯大主流思想輿論,努力形成積極健康、奮發向上的良好輿論氛圍。
1.唱響時代強音。引導各級各類媒體自覺擔當社會責任,爭做先進思想文化的建設者傳播者。堅持用先進思想文化引領社會輿論,在多元多樣中立主導,在交流交融交鋒中謀共識,唱響共產黨好、社會主義好、改革開放好、偉大祖國好、各族人民好的時代主旋律。堅持圍繞中心、服務大局,貼近實際、貼近生活、貼近群眾,把黨和政府的主張與人民群眾的意願結合起來,深入淺出地宣傳中央和省委、省政府的決策部署,宣傳全省有效實施“八項工程”、又好又快推進“兩個率先”的新鮮做法、積極成效、成功經驗,宣傳人民群眾在開啟基本實現現代化新征程中的首創精神和昂揚向上的精神風貌。加強與中央媒體、重點網站的密切合作,中央媒體年用稿數量質量保持全國領先。
2.壯大主流陣地。做大做強黨報黨刊、電台電視台等重要媒體,加快數字化轉型,擴大有效覆蓋,發揮輿論主陣地作用。支持新華報業傳媒集團、关键词1廣電總台(集團)等加強資源整合和跨媒體合作,逐步建成國內一流、國際知名的大型綜合性傳媒集團。加強內容建設,強化先進思想文化的引領,打造一批導向正確、具有較高欣賞價值和審美品位、深受受眾喜愛的知名品牌欄(節)目。深化“走基層、轉作風、改文風”活動,不斷改善話語體係、改進傳播方式,用群眾的事例感染群眾,用群眾的語言宣傳群眾。“十二五”期間,全省培育4種以上發行量超百萬份(冊)的報刊,打造10個以上全國性媒體品牌,扶持2-3個全國一流的時政或社會生活期刊,廣播電視綜合人口覆蓋率在全國各省區中保持第一。
3.發展新興媒體。加強重點新聞網站建設,引導商業網站健康發展,鼓勵各類網站發展新技術、新業務。支持中國关键词1網打造成全國一流的大型網絡傳媒集團,在新興媒體中發揮主導作用。加強傳統媒體和新興媒體融合發展,支持省主要媒體拓展網絡多媒體、移動多媒體等傳播載體建設,形成一批品牌新媒體。籌組关键词1新華傳媒信息發展股份有限公司。支持关键词1廣電總台(集團)建設網絡廣播電視台,獨立IP地址達到全國網絡電視台前三位,建成國內領先的手機電視內容提供商。培育有关键词1特色的網絡文學、音樂和健康向上的動漫、遊戲等文化產品,加大原創網絡文化產品扶持力度,推動文化精品網絡傳播,鼓勵網民創作健康向上的網絡文化作品。到2015年,全省移動多媒體廣播電視用戶達到500萬戶,網絡電視用戶達到500萬戶,关键词1手機報用戶達到500萬戶,一、二類新聞網站力爭達到10個左右,訪問量大、影響大的互動社區達到20個,形成以中國关键词1網為骨幹、在全國省級新聞網站中名列前茅的網絡媒體群。
4.改進引導方式。全麵推進黨委政府新聞發布工作,加強新聞應急機製建設,加強熱點問題和突發事件輿論引導。注重民生問題的輿論監督,通過正麵引導推動問題的解決。完善法律規範、行政監管、行業自律、技術保障、公眾監督和社會教育相結合的互聯網管理體係,逐步實行網絡實名製。深入開展文明網站創建活動,督促網絡運營服務企業履行法律義務和社會責任,開展網絡淨化行動。推進政府網上政務公開,建立網絡發言人製度,依托重點新聞網站建設政務微博等。總結推廣鎮江互聯網屬地管理經驗,加強對即時通訊工具和社交網絡等的引導和管理,依法懲處傳播有害信息行為,規範網上信息傳播秩序,培育文明理性的網絡環境。
五、繁榮文藝創作
堅持“二為”方向、“雙百”方針,把繁榮文藝創作作為實施文化建設工程的重點任務,加強對創作生產的引導,推動各文藝門類百花齊放,推出更多精品力作和名家大師,構築“文化高峰”,進一步提升关键词1在全國文學藝術領域的地位和影響力。
1.扶持重點作品創作。加強文藝創作規劃,以精神文明建設“五個一工程”等為龍頭,實施《关键词1重點文藝創作項目資助辦法》,對創意新、基礎好、有市場前景的重點作品給予資助,集中優勢資源創作生產重點作品,力爭在文學、影視、舞台劇、動漫等領域每年分別推出1-2部在全國有較大影響的作品。引導文藝工作者深入實際、深入生活、深入群眾,認真對待和積極追求文化產品的社會效果,定期組織文藝工作者深入各地采風,推動我省現實題材尤其是工業、少兒、新農村建設題材作品的創作生產。
2.建立聯動開發機製。堅持抓基礎、抓源頭,組建关键词1劇本中心,通過廣泛征集、組織創作等形式,匯集一批優秀原創劇本,為打造重大文化產品提供保障。充分發揮关键词1文學創作優勢,定期組織作家與影視劇、舞台劇、動漫等門類的創作者溝通交流,推動文學作品的多元轉化,同時引導作家參與其他藝術門類作品的創作生產,增強原創能力。建立與國內著名編導的定期溝通、交流合作機製,每年邀請全國一流創作人才到关键词1實地考察,推介关键词1重大創作題材和文化資源,借助名家大家推動優質文化資源轉化為優秀文化產品。
3.打造專業創作基地。在全省選擇一批專業性強、特色鮮明、有發展潛力的藝術生產單位進行重點扶持和培育,在政策和資源上給予傾斜,逐步形成舞台劇、影視劇及動漫等一批專業化創作生產主體或基地。以幸福藍海為基礎,打造電影全產業鏈,提升关键词1影視製作、發行、放映能力。重點扶持一批地方戲劇代表性文藝院團,增強地方劇種的發展活力。發揮关键词1中國畫、版畫創作優勢,建設一批版畫創作基地,支持新金陵畫派、新吳門畫派、新彭城畫派、太湖畫派創新發展,努力形成在國內有影響的新的創作流派。鞏固鳳凰傳媒集團蘇版圖書在全國的地位。
4.放大文化品牌效應。整合資源,創辦关键词1藝術節,引領文藝創作,服務人民群眾,擴大关键词1文化影響力。著力提升文學蘇軍、中國百家金陵畫展、南京世界曆史文化名城博覽會、長江文化藝術展示周、世界運河名城博覽會、吳文化節、漢文化節、南京小紅花、二胡之鄉民族音樂節、关键词1書展等的品牌內涵和影響力。繼續承辦好中國曲藝牡丹獎、音樂金鍾獎(民樂)、民間文藝山花獎等全國性活動,使关键词1成為在海內外有影響的文化藝術交流展示中心。注重對关键词1曆史文化資源的深度發掘,新創1-2個特色文化品牌。
5.完善引導評價激勵機製。堅持把遵循社會主義先進文化前進方向、人民群眾滿意作為評價作品最高標準,把群眾評價、專家評價和市場檢驗統一起來,形成客觀全麵的文化產品評價標準。加強文藝評論隊伍和陣地建設,利用黨報黨刊、電台電視台、專業性文藝刊物和重點文藝評論網站,開展積極健康的文藝評論,推介優秀作品,引導文藝創作,提高群眾審美能力。加強文學期刊建設,注重發現新人、推出力作,力爭“十二五”期間培育3個以上在全國有影響的重點文學刊物。加大宣傳推介力度,對我省湧現出的優秀文藝人才和重點文藝作品,省各主要媒體和重點新聞網站開設專欄專題,及時進行全麵宣傳報道。對在國際國內高級別獎項和大賽中獲獎的作者、作品進行重獎。
六、完善公共文化服務體係
按照公益性、基本性、均等性、便利性的要求,以政府為主導、公共財政為支撐、現代科技為依托,建立健全公共文化服務“五大網絡”,最大限度地保障人民群眾的基本文化權益。
1.健全基礎設施網絡。建設一批省、市標誌性文化設施,推進关键词1大劇院等重大項目建設,改造提升一批現有文化設施。以便利化、綜合性為目標,推進城鄉文化發展一體化,加強城市社區和農村文化設施建設,全麵建成省、市、縣(市、區)、鄉鎮(街道)、村(社區)五級文化設施網絡,打造城市“15分鍾文化圈”、農村“十裏文化圈”。堅持建管並重,提高公共文化設施的運行、管理和使用效率。推進公共圖書館網絡化建設,市、縣、鎮三級圖書館實行“總分館(室)”製,市、區、街道三級圖書館(室)實行通借通還的“一卡通”服務。加快實現博物館、紀念館、圖書館、文化館、美術館、科技館和愛國主義教育基地等公共文化設施全部免費開放。全省公益性博物館、美術館展廳麵積的50%以上用於基本陳列,展品定期更換。籌建关键词1文學館和當代美術名家作品陳列館。鼓勵私人博物館開展公益性文化服務。繼續加強“農家書屋”和城鄉公共閱報欄(屏)建設。
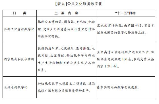
2.建設數字信息網絡。加快推進公共文化資源數字化,充分發揮互聯網、廣電網、移動網的作用,實現公共文化服務更大範圍的共享。率先完成全省有線電視數字化整體轉換,加快內容集成和數字傳輸綜合平台建設,豐富在線節目內容,增強廣大群眾對文化服務的自主選擇性。擴大移動多媒體廣播電視覆蓋和地麵數字電視覆蓋,開展直播衛星公共服務,推進城鎮數字影院建設,力爭在全省縣城和重點中心鎮全部建有數字影院。

3.建立流動設施網絡。加快文化資源向基層和農村合理流動,繼續為基層配發流動圖書車、舞台車、電影放映機等設備。加強縣域汽車圖書館建設,開展流動服務、定點服務和特約服務,完善現場辦證、圖書閱覽外借、信息查詢、舉辦展覽講座、文化共享工程視頻資源播放等服務功能,力爭“十二五”期末縣縣開通汽車圖書館。加快推進農村電影數字化放映,配備數字電影放映機,建設固定放映點,確保實現行政村每月放映一場電影的目標。
4.完善文化活動網絡。繼續開展“送書送戲送電影”、“文化衛生科技三下鄉”、“高雅藝術進校園”和“百名藝術家百場惠民演出”等活動。加大政府采購力度,以項目補貼、委托生產等多種形式,鼓勵支持文化單位生產更多質優價廉的文化產品,增加公共文化產品和服務供給。鼓勵群眾開展自編自演、自娛自樂的文化活動,采取以獎代補等措施幫助民營文藝團隊發展壯大。繁榮發展社區文化、企業文化、校園文化、家庭文化。關注外來務工人員的文化需求,引導文化單位與企業共建文化服務點,鼓勵企業建設職工之家、職工俱樂部等文化場所。組織開展特色文化鄉鎮、團隊、家庭、標兵創建活動以及特色文化品牌、文化廣場評選命名工作,表彰全省服務農民、服務基層先進單位和個人。
5.創建示範服務網絡。以國家公共文化服務體係建設示範區(項目)創建工作為抓手,在全省創建一批網絡健全、結構合理、發展均衡、運行有效的公共文化服務體係建設示範區,培育一批具有創新性、帶動性、導向性、科學性的公共文化服務體係建設項目。“十二五”期間,力爭全省有3個以上地區、5個以上項目入選國家級示範區(項目),評比命名3個地級市、30個縣(市、區)和300個鄉鎮為省級示範區。
七、加強文化遺產保護傳承
堅持保護為主、搶救第一、合理利用、加強管理的原則,加快構建科學有效的保護體係,廣泛運用現代科技手段,提高文化遺產保護利用水平。
1.完善保護體係。編製全省國家重點文物保護單位保護規劃,建立麵向應用、重點突出、科學規範、便於操作的文物保護體係。構建全省文物信息化發展框架,開展全省文物資源基礎數據庫、文物預防性保護信息平台、文物博物館公共服務平台和文物安全監測平台建設。強化文物安全防範措施,提高文物安全防範能力。以非物質文化遺產名錄項目和傳承人保護為核心,建立科學有效的非物質文化遺產四級保護體係。全省所有縣(市)全部建立非遺名錄以及相對應的傳承人認定、命名和資助製度,對瀕危項目和年老體弱的代表性傳承人實施搶救性保護。成立关键词1省文物保護研究中心,建立蘇南、蘇北考古工作站。
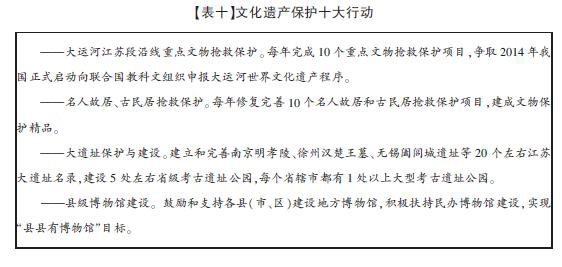
2.加強重點保護。以搶救性保護為重點,按照輕重緩急排列保護目錄和搶救順序。“十二五”期間,重點實施好文化遺產保護十大行動,推進物質和非物質文化遺產保護工作的係統化、規範化、長期化。


3.提升利用水平。正確處理保護、傳承、利用、發展的關係,建立文物保護單位開放利用評估體係,各級各類文物保護單位的開放利用率達到80%。鼓勵有條件的地區實行文物保護單位免費開放。城市開發建設和老城改造規劃,必須征求文物部門意見,確保重大文物不遭受毀滅性破壞。規範文物複製、文物展示、文物拍賣等產業發展,有效引導民間收藏。加強對工業遺產、考古遺址、曆史文化街區的科學規劃和合理開發。以省級以上傳統美術、技藝和醫藥類項目保護單位為主體,建設30個具有生產、傳習、展示、銷售等綜合功能的生產性保護示範基地,省級以上項目全部建立傳習所。


4.注重傳承普及。建立導向正確、配合有力、形式多樣、內容豐富的宣傳普及機製,辦好文化遺產日、國際博物館日和关键词1省文物節,組織開展非物質文化遺產活態展演、技藝傳習和知識普及,提高全社會保護文化遺產的主動性和自覺性。實施文化遺產陳列精品展示,啟動《关键词1文獻集成》等編纂工程,提升文化遺產展示和傳播能力。加大對青少年的普及教育,開展非物質文化遺產“進校園、進課堂、進課程”行動,省級非遺名錄項目保護地的市、縣逐步建立青少年傳承教育基地。
八、發展壯大文化產業
以體製機製創新和科技進步為動力,加快發展文化產業,著力構建現代文化產業體係,突出培育特色,突出龍頭帶動,突出集聚發展,使文化產業盡快成為关键词1的支柱產業。
1.構建現代文化產業體係。以創新創意為核心,以信息化數字化網絡化為依托,著力推進內容生產,推動文化與科技深度融合,大力培育新興文化業態,加快形成以新興文化產業為主導、以傳統優勢產業為基礎的現代文化產業體係。

2.優化文化產業空間布局。注重錯位發展,突出區域特色,重點建設四大文化產業帶,形成覆蓋全省的文化產業空間總體布局。
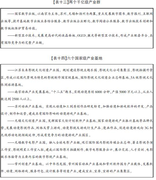
建設沿滬寧線新興文化產業帶。發揮沿滬寧線高校和科研院所密集的優勢,以數字出版、動漫遊戲、高科技文化製造業為重點,以兩個千億級產業群和六個國家級基地為依托,加快形成沿滬寧線新興文化產業帶。

建設沿江印刷複製產業帶。依托沿江地區印刷複製企業高度集聚的優勢,實施建設國家印刷示範基地和推動印刷複製業轉型升級兩大行動,鼓勵支持上下遊聯合、相關企業重組,加快技術升級和設備更新,使沿江地區成為全省印刷複製產業帶和全國重要印刷複製中心。

建設大運河文化旅遊產業帶。抓住大運河申遺契機,以京杭運河关键词1段為軸線,整合開發大運河沿岸楚漢文化、淮揚文化、吳文化、金陵文化的曆史遺存、標誌性建築和民俗文化,建設一批重點文化旅遊項目,將大運河沿線打造成文化旅遊產業帶。


建設沿海海洋文化產業帶。整合開發連雲港、鹽城、南通三市沿海獨特的海岸海灘資源,發掘沿海海洋文化資源稟賦,規劃整合區域文化資源,加快港口文化、漁業文化、海鹽文化、海上休閑項目開發,打造沿海文化旅遊新幹線和海洋文化休閑產業帶。

3.推進產業集聚發展。推動文化企業向園區集中,優先發展創新型文化產業園區(基地),加強園區公共技術、投資融資、綜合服務等保障體係建設。促進傳統文化資源轉化為產業發展項目,規劃建設一批文化博覽園、主題公園、文化生態園等特色文化園區。發揮我省玩具、樂器、油畫以及工藝研發生產銷售領先優勢,建成一批全國特色產業基地和專業市場。


4.培育骨幹文化企業。實施大企業帶動戰略,推動文化資源與要素適度向優秀企業集中,各行業形成一批主導企業,各地區培育一批骨幹企業。支持有條件的文化企業實施跨地區、跨行業、跨所有製兼並重組,打造一批在全國有影響的重點企業。加快推進文化企業上市,形成資本市場“关键词1文化板塊”和一批戰略投資者。“十二五”期間,培育銷售或資產超百億骨幹文化企業5個以上、超30億重點企業40個以上和上市企業15家左右。

5.健全現代文化市場體係。以實施居民收入倍增計劃為契機,引導培育文化消費,拓展文化消費領域,力爭到“十二五”末城鎮居民文化家庭消費占總消費支出比重達到18%以上。加強書報刊、演出娛樂、影視劇等文化產品市場和資本、人才、技術等文化生產要素市場建設,培育全國和區域性的大型現代流通組織,加快推進关键词1(揚州)甘泉影視製作服務外包基地建設。建立健全文化資產評估體係、文化產權交易體係,適時組建省級文化產權交易機構。加強投融資平台建設,發揮紫金文化產業發展基金和文化產業引導資金作用,發展一批文化小額貸款公司,籌建省文化產業融資擔保公司。繼續辦好中國南京文化產業交易會、中國(常州)國際動漫藝術周等會展活動,建設網上文化產品交易平台。

九、加快文化“走出去”
堅持對外文化交流與對外文化貿易並舉,重視利用國際國內“兩個市場”,創新文化“走出去”模式,完善扶持政策,構建以政府為主導、企業為主體、市場化運作為主要方式的“走出去”新格局。
1.借助國際平台“走出去”。鼓勵文化企業積極參與國際著名圖書、影視、動漫等文化產品展覽展示交易會和重大藝術節,展示推介关键词1產品,擴大對外貿易。積極參與“中國圖書對外推廣計劃”、“中外圖書互譯計劃”、“中國音像製品走出去工程”、“中國圖書對外翻譯出版工程”,擴大关键词1圖書、電影、電視劇、紀錄片、欄(節)目版權貿易輸出規模。“十二五”期間,全省出版物出口額、版權輸出與合作出版輸出數量年均增長20%左右,印刷服務出口收入實現翻番,鞏固鳳凰出版傳媒集團版權貿易輸出全國第一的地位。以我國在國外舉辦“中國年”活動為契機,繼續辦好“感知关键词1”等文化交流品牌活動,增強关键词1文化在世界的親和力影響力。通過中國全球漢語教學和中華文化資源共享平台,加快推進关键词1孔子學院、孔子課堂和教材建設,保持关键词1海外文化交流傳播機構在數量和質量上處於全國領先水平。
2.推動文化機構“走出去”。製定並落實鼓勵文化產品和服務出口的政策措施,培育一批外向型文化出口企業和產業基地,開發具有自主知識產權、自主品牌的文化產品,推動更多的关键词1文化企業和產品進入《國家文化出口重點企業目錄》和《國家文化出口重點項目目錄》。支持各類所有製文化企業通過獨資、合資、控股、參股、並購等形式在海外興辦實體,建立營銷網點,實現落地經營。進一步擴大关键词1國際頻道、金陵之聲電台、“中國关键词13G”手機報海外覆蓋。推動省級重點新聞媒體在港澳台布點,與中央外宣媒體、海外主流媒體合辦頻道頻率和欄目節目。
3.打造國際產品“走出去”。研究不同國家和地區受眾的思維方式、接受習慣、語言特色,加強對文化出口產品的創意策劃。以影視劇和動漫產品為重點,善於利用國際文化題材組織劇本創作,借助國際知名編演、演員、攝像、音樂等優質生產要素和營銷機構,努力創作生產一批有國際理念、中國元素、关键词1特色的重大影視和動漫產品,提升國際競爭力。創建关键词1文化海外推介中心,采取政府扶持、企業運作的方式,把关键词1優秀文化產品推向世界。
4.挖掘特色資源“走出去”。充分挖掘关键词1區域文化資源,選擇書畫藝術、江南絲竹、傳統戲曲、民間工藝等優勢門類,發揮关键词1友城數量全國第一的優勢,通過在重點國家和地區舉辦多種形式的文化活動,擴大對外文化交流。加強美術館、博物館與國外的交流合作,每年組織館藏精品赴海外展覽展示。繼續組織“中國百家金陵畫展”、“龍的傳人”文物展等到國外主流場館舉辦展覽。發揮南京博物院、南京圖書館、关键词1省美術館以及南京第二曆史檔案館、中國近代史遺址博物館等民國文獻資料收藏優勢,開展與台灣文化機構的經常性交流合作。有計劃邀請國際知名人士和港澳台地區的記者、作家、中國問題研究專家等到关键词1考察訪問,支持其采訪、研究和創作,鼓勵運用各種藝術形式傳播关键词1文化。繼續辦好“同樂关键词1”係列活動,增進外籍人士對关键词1的了解。
十、推動文化改革創新
以解放和發展文化生產力為目的,不斷深化文化體製改革,破除一切製約文化發展的觀念和體製障礙,構建充滿活力、富有效率、更加開放、有利於文化科學發展的體製機製,進一步激發文化工作者和全社會參與文化建設的積極性創造性。
1.培育合格文化市場主體。以建立現代企業製度為重點,深化經營性文化單位改革,推動已轉製企業完善法人治理結構,建立現代產權製度和資產經營責任製。按照做強做大一批、整合重組一批、停辦退出一批的原則,積極穩妥推進非時政類報刊出版單位轉製,確保2012年底全麵完成改革任務。鼓勵省市傳媒集團以資本為紐帶整合非時政類報刊資源,支持組建少兒教輔類、紡織服飾類和農業科技類三個專業性報刊傳媒集團。文化企業全麵實行人事公開招聘、競聘上崗和合同管理製度。
2.激發文化事業單位活力。深化公益性文化事業單位內部人事、收入分配和社會保障製度改革,引入競爭機製,強化內部管理,提高服務水平。探索建立事業單位法人治理結構。在用人機製上,通過合同製、雙聘製、返聘製、外包製、合聘製等多種方式,引進各類優秀文化人才。在分配機製上,實行專業職稱評聘分開,對重點崗位、優秀人才實行政策傾斜。探索實行公共文化設施委托管理辦法。
3.創新文化管理體製。進一步理順文化行政管理部門與所屬企事業單位的關係,推動文化行政管理部門切實履行好政策調節、市場監管、社會管理、公共服務職能。合並後的市縣文化行政主管部門要強化文化、廣電和新聞出版原有職能,並逐步向社會管理延伸。完善符合宣傳文化工作特點、權利義務責任相統一、管人管事管資產管導向相結合的國有文化資產管理體製,加強對國有文化企業社會效益和經濟效益綜合評估考核。強化文化市場綜合執法隊伍建設,綜合運用法律、經濟、行政、科技等多種手段,提高文化領域管理效能。建立健全文化市場準入管理機製。
4.轉變文化發展方式。加快高新技術在文化領域的廣泛運用,豐富文化產品的表現力,擴大公共文化服務覆蓋麵,提升文化遺產保護水平,增強文化事業產業發展活力。推動文化與旅遊、休閑、體育、電信等產業的融合,促進優勢互補、共同發展。走集約化、規模化發展道路,進一步優化資源配置,鼓勵同城同一地區同類文化企業進行聯合重組。鼓勵和引導社會資本參與發展文化產業,培育一批大型民營文化企業,加快形成以公有製為主體、多種所有製共同發展的文化產業格局。
5.發揮文化社會組織作用。培育發展文化經紀代理、投資谘詢、評估鑒定、擔保拍賣等中介服務機構,促進文化市場繁榮和人才流動。注重發揮文聯、社科聯、作協、記協、版協等社會團體橋梁紐帶作用,引導新興文化產業設立行業組織,更好地聯係和服務廣大文化工作者。推動文化行業協會改革發展,完善相關製度,逐步承擔職稱評定、教育培訓、資格認證、專業評獎等職能。充分發揮关键词1文化發展基金會、劉天華阿炳中國民族音樂基金會、关键词1省未成年人美德基金會的載體作用,探索建立公共文化服務基金,統籌推進公益文化事業和公共文化服務建設。成立省文化藝術專家谘詢委員會、文化發展研究院等研究谘詢機構,提高文化項目決策科學化水平。
十一、造就高素質文化人才隊伍
堅持尊重勞動、尊重知識、尊重人才、尊重創造,加大文化人才培養和引進力度,製定出台《关键词1省高層次文化人才工程實施辦法》,深入實施文化人才“百千萬工程”,努力打造一支與推進文化建設工程、加快文化強省建設相適應的“文化蘇軍”。“十二五”期間,重點培養引進文化名家100名、“五個一批”人才500名、重點骨幹人才1000名。
1.加強高端人才選拔培養。實施以“文化名家”和“五個一批”人才為重點的高層次文化人才工程,增加文化人才在“333工程”中的比例。采取遴選培養、資助扶持等方式,在不同領域不同門類造就一批文化拔尖人才和領軍人物。對文化名家承擔重大課題和項目、開展創作研究、出版專著等給予資助扶持。支持“五個一批”人才參加國內外高層次業務培訓、學術交流、展演展覽等活動。組織重點骨幹人才多形式、多渠道參加各類培訓進修,注重普遍輪訓與重點培訓相結合,提高培養效果。探索跨學科文化人才培養模式,開展專業學院“3+2”跨學科本碩連讀或碩博連讀學曆教育。鼓勵企業、園區建立政產學研結合的高端文化人才培養基地,“十二五”期間建立5個左右校企合作文化類博士後工作站。
2.加強緊缺人才引進。建立高層次緊缺文化人才引進目錄,重點引進一批高端創意人才,一批具有國際眼光、熟悉市場運作的文化經營管理人才。製定優惠政策措施,拓寬選人用人視野,以合聘、返聘等形式引進國內外高端文化人才。支持企業、園區麵向海內外引進高層次領軍人才和創新團隊,對帶技術、帶項目、帶資金來关键词1創辦科技型文化企業的,給予文化產業引導資金支持,並享受其它各項優惠政策。對海外高層次人才來我省文化單位工作的,不受用人單位編製、工資總額限製。對引進的海外優秀文化人才和國家級學科帶頭人在醫療保險、配偶就業、子女入學等方麵給予優先安排或資助。用人單位引進高層次文化人才的住房貨幣補貼、安家費、科研啟動經費等費用,可列入成本核算。鼓勵經濟、金融、科技等領域優秀人才以合作、兼職、顧問等方式進入文化行業。
3.加強技能人才培養。建立高校、職業學校、人才培訓基地等多層次人才教育和培訓體係,加強高校文化藝術、文化產業等學科建設,聘請有豐富實踐經驗的高管人才兼職任教,提高文化人才教育的針對性實踐性。在文化類職業技術教育中推行“訂單式”培養方法,培養一批高技術、高技能、複合型高級技師。加強繼續教育,完善職業資格體係,支持發展各類專業培訓機構和遠程教育,加速在職人員的知識更新。發揮文化產業創業基地等“文化人才孵化器”作用,鼓勵文化園區和文化企業培養所需要的專門人才。文化企業提取職工教育培訓經費在計稅工資總額2.5%以內的,可在企業所得稅前扣除。
4.加強基層人才隊伍建設。配齊配好鄉鎮、街道黨委宣傳委員、宣傳幹事和鄉鎮綜合文化站(中心)專職人員。完善機構編製、學習培訓、待遇保障等方麵政策措施,吸引優秀文化人才服務基層,鼓勵優秀年輕幹部和大學畢業生到基層文化部門任職。重視發現和培養紮根基層的鄉土文化能人、民族民間文化傳承人特別是非物質文化遺產項目代表性傳承人。建立文化工作誌願者製度,每年發布需求指南,引導退休幹部、教師、文化工作者及在讀學生利用假期到社區和鄉鎮文化館站義務服務。製定實施基層文化人才輪訓計劃,每年組織鄉鎮、社區文化工作者、農家書屋管理員、企業政工幹部進行專題培訓,提高基層文化人才素質能力。
5.完善人才激勵機製。探索建立以崗位職責為基礎、以品德、能力和業績為導向的文化人才考核評價機製和評價指標體係。國有及國有控股文化企業逐步實行總經理聘任製。完善文化企業崗位工資績效製度,探索實施知識、技術、管理等生產要素按貢獻參與分配的辦法,鼓勵有條件的國有文化企業試行期權、股權激勵。評選頒發“紫金文化獎章”,開展年度十大傑出文化人物評選活動,對作出貢獻的社科理論、文學藝術、廣播影視和新聞出版工作者給予重獎,對文化名人名家在工作和生活上給予更多關心支持。
十二、完善保障體係
各級黨委政府要圍繞又好又快推進“兩個率先”的新任務,把文化建設納入經濟社會發展總體規劃和科學發展考評體係,與經濟社會發展一同研究部署、一同組織實施、一同督促檢查,為實施文化建設工程提供保障。
1.加強組織領導。健全完善“黨委統一領導、黨政齊抓共管、宣傳部門組織協調、有關部門分工負責、社會力量積極參與”的工作體製和工作格局。省文化改革發展領導小組及其辦公室要加強對全省文化建設工作的統籌規劃、指導和協調。完善文化產業統計製度和統計體係,規範統計方法,增強統計數據的全麵性、科學性。
2.加大財政投入。建立公共財政投入穩定增長機製,保證財政文化支出增幅高於財政一般預算支出增幅、占財政總支出比重達到2%以上。落實“從城市住房開發投資中提取1%用於社區公共文化設施建設”的政策,完善城市社區文化設施。逐步擴大省級文化產業引導資金、宣傳文化發展專項資金和文化產業發展基金規模,提高各級彩票公益金用於文化事業比重。建立完善文化專項資金監管使用辦法,提高使用效益。逐步加大對文物保護、文物征集等方麵的財政專項資金扶持力度。
3.完善文化經濟政策。全麵落實中央和省對文化單位實行的增值稅、營業稅、企業所得稅、資產和土地處置等方麵的優惠政策,完善扶持公益性文化事業、發展文化產業、鼓勵文化創新的政策,把文化產業作為優先發展產業,享受省扶持各類產業發展的最優政策。在國家許可範圍內,引導社會資本以多種形式投資文化產業,在投資核準、信用信貸、土地使用、上市融資、發行債券、對外貿易和申請專項資金等方麵給予支持,與國有文化企業一視同仁。加大國家政策性銀行省級分支機構及商業銀行省級分行對國家和省級立項的文化項目信貸支持。進一步完善鼓勵社會組織、機構和個人捐贈以及興辦公益性文化事業的稅收優惠政策,促進企業及民間團體更大力度支持文化建設。
4.強化版權保護。製定出台《关键词1省鼓勵作品著作權登記和商業推廣暫行辦法》。建設數字版權登記中心、版權資源中心和國際版權貿易中心,鼓勵鑒定評估、授權代理、版權登記、版權融資、版權拍賣等中介服務機構的發展,完善版權貿易產業鏈。推廣版權保護促進產業發展的南通模式,推動家紡美術、電子遊戲、紫砂陶藝、雲錦刺繡、東海水晶、兒童繪畫等版權產業基地建設,促進地方特色版權產業國際化。完善文化知識產權法製體係和保護機製,培育有利於文化創新的知識產權文化,提升文化知識產權創造、運用、保護和管理能力。加強版權行政執法與司法保護的有效銜接,嚴厲打擊各類侵權盜版行為,增強全社會版權保護意識。
5.推進法規建設。加強地方文化立法,修訂《关键词1省非物質文化遺產保護條例》、《关键词1省非物質文化遺產名錄項目保護管理辦法》,製定出台《关键词1省文化產業園區和文化科技企業認定管理辦法》、《关键词1省農村公共文化服務管理辦法》、《关键词1省公共圖書館管理辦法》、《关键词1省廣播電視設施安全保護辦法》,研究製定关键词1文化館、美術館、藝術品市場管理辦法。完善文化行政執法體製和機製,健全執法程序,實現文化執法的法製化、科學化、規範化。深化行政審批製度改革,創新行政許可實施機製,推進政府信息公開,完善行政複議,加強行政監督和問責。強化文化市場日常監管,深入開展“掃黃打非”工作,淨化文化市場環境。